Refer to the guide Setting up and getting started.
The Architecture Diagram given above explains the high-level design of the App.
Given below is a quick overview of main components and how they interact with each other.
Main components of the architecture
Main (consisting of classes Main and MainApp) is in charge of the app launch and shut down.
The bulk of the app's work is done by the following four components:
UI: The UI of the App.Logic: The command executor.Model: Holds the data of the App in memory.Storage: Reads data from, and writes data to, the hard disk.Commons represents a collection of classes used by multiple other components.
How the architecture components interact with each other
The Sequence Diagram below shows how the components interact with each other for the scenario where the user issues the command deldoc 1.
Each of the four main components (also shown in the diagram above),
interface with the same name as the Component.{Component Name}Manager class (which follows the corresponding API interface mentioned in the previous point.For example, the Logic component defines its API in the Logic.java interface and implements its functionality using the LogicManager.java class which follows the Logic interface. Other components interact with a given component through its interface rather than the concrete class (reason: to prevent outside component's being coupled to the implementation of a component), as illustrated in the (partial) class diagram below.
The sections below give more details of each component.
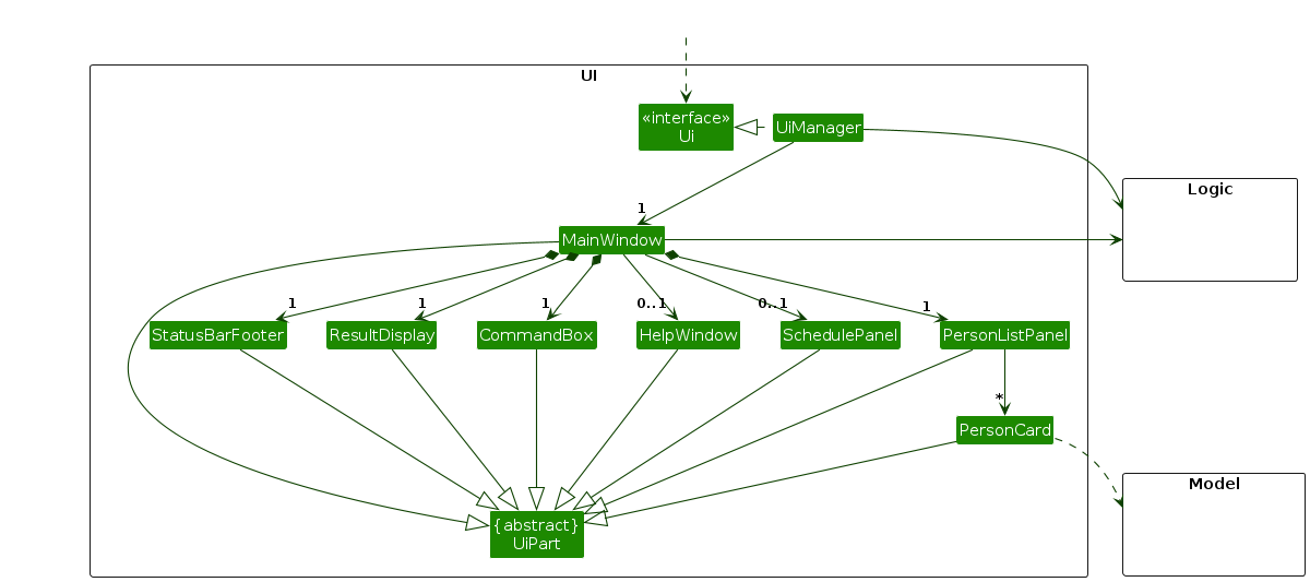
The API of this component is specified in Ui.java
The UI consists of a MainWindow that is made up of parts e.g.CommandBox, ResultDisplay, PersonListPanel, StatusBarFooter etc. All these, including the MainWindow, inherit from the abstract UiPart class which captures the commonalities between classes that represent parts of the visible GUI.
The UI component uses the JavaFx UI framework. The layout of these UI parts are defined in matching .fxml files that are in the src/main/resources/view folder. For example, the layout of the MainWindow is specified in MainWindow.fxml
The UI component,
Logic component.Model data so that the UI can be updated with the modified data.Logic component, because the UI relies on the Logic to execute commands.Model component, as it displays Person object residing in the Model.API : Logic.java
Here's a (partial) class diagram of the Logic component:
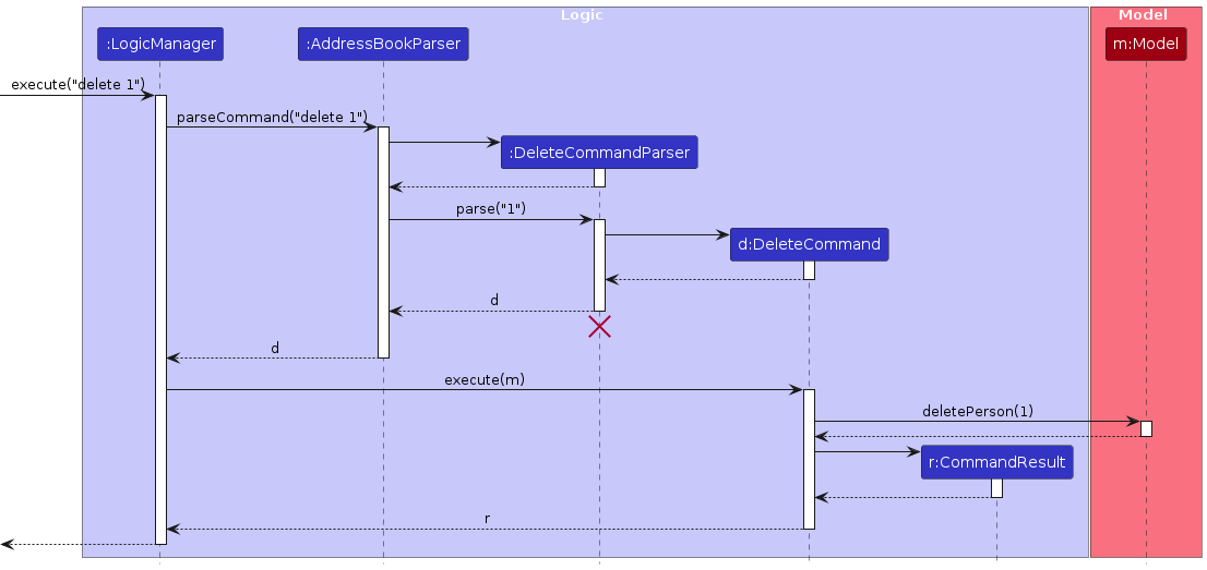
The sequence diagram below illustrates the interactions within the Logic component, taking execute("delete 1") API call as an example.
Note: The lifeline for DeleteCommandParser should end at the destroy marker (X) but due to a limitation of PlantUML, the lifeline continues till the end of diagram.
How the Logic component works:
Logic is called upon to execute a command, it is passed to an AddressBookParser object which in turn creates a parser that matches the command (e.g., DeleteCommandParser) and uses it to parse the command.Command object (more precisely, an object of one of its subclasses e.g., DeleteCommand) which is executed by the LogicManager.Model when it is executed (e.g. to delete a person).Model) to achieve.CommandResult object which is returned back from Logic.Here are the other classes in Logic (omitted from the class diagram above) that are used for parsing a user command:
How the parsing works:
AddressBookParser class creates an XYZCommandParser (XYZ is a placeholder for the specific command name e.g., AddCommandParser) which uses the other classes shown above to parse the user command and create a XYZCommand object (e.g., AddCommand) which the AddressBookParser returns back as a Command object.XYZCommandParser classes (e.g., AddCommandParser, DeleteCommandParser, ...) inherit from the Parser interface so that they can be treated similarly where possible e.g, during testing.API : Model.java
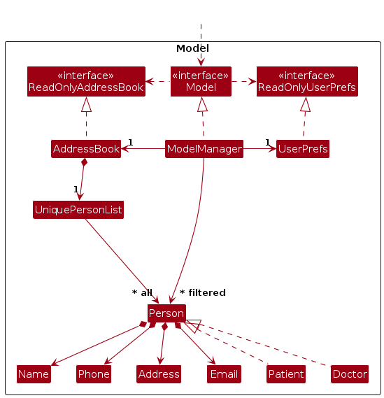
The Model component,
Person objects (which are contained in a UniquePersonList object).Person objects (e.g., results of a search query) as a separate filtered list which is exposed to outsiders as an unmodifiable ObservableList<Person> that can be 'observed' e.g. the UI can be bound to this list so that the UI automatically updates when the data in the list change.UserPref object that represents the user’s preferences. This is exposed to the outside as a ReadOnlyUserPref objects.Model represents data entities of the domain, they should make sense on their own without depending on other components)Note: An alternative (arguably, a more OOP) model is given below. It has a Tag list in the AddressBook, which Person references. This allows AddressBook to only require one Tag object per unique tag, instead of each Person needing their own Tag objects.

API : Storage.java
The Storage component,
AddressBookStorage and UserPrefStorage, which means it can be treated as either one (if only the functionality of only one is needed).Model component (because the Storage component's job is to save/retrieve objects that belong to the Model)Classes used by multiple components are in the seedu.address.commons package.
This section describes some noteworthy details on how certain features are implemented.
The proposed undo/redo mechanism is facilitated by VersionedAddressBook. It extends AddressBook with an undo/redo history, stored internally as an addressBookStateList and currentStatePointer. Additionally, it implements the following operations:
VersionedAddressBook#commit() — Saves the current address book state in its history.VersionedAddressBook#undo() — Restores the previous address book state from its history.VersionedAddressBook#redo() — Restores a previously undone address book state from its history.These operations are exposed in the Model interface as Model#commitAddressBook(), Model#undoAddressBook() and Model#redoAddressBook() respectively.
Given below is an example usage scenario and how the undo/redo mechanism behaves at each step.
Step 1. The user launches the application for the first time. The VersionedAddressBook will be initialized with the initial address book state, and the currentStatePointer pointing to that single address book state.
Step 2. The user executes delete 5 command to delete the 5th person in the address book. The delete command calls Model#commitAddressBook(), causing the modified state of the address book after the delete 5 command executes to be saved in the addressBookStateList, and the currentStatePointer is shifted to the newly inserted address book state.
Step 3. The user executes add n/David … to add a new person. The add command also calls Model#commitAddressBook(), causing another modified address book state to be saved into the addressBookStateList.
Note: If a command fails its execution, it will not call Model#commitAddressBook(), so the address book state will not be saved into the addressBookStateList.
Step 4. The user now decides that adding the person was a mistake, and decides to undo that action by executing the undo command. The undo command will call Model#undoAddressBook(), which will shift the currentStatePointer once to the left, pointing it to the previous address book state, and restores the address book to that state.
Note: If the currentStatePointer is at index 0, pointing to the initial AddressBook state, then there are no previous AddressBook states to restore. The undo command uses Model#canUndoAddressBook() to check if this is the case. If so, it will return an error to the user rather
than attempting to perform the undo.
The following sequence diagram shows how an undo operation goes through the Logic component:
Note: The lifeline for UndoCommand should end at the destroy marker (X) but due to a limitation of PlantUML, the lifeline reaches the end of diagram.
Similarly, how an undo operation goes through the Model component is shown below:
The redo command does the opposite — it calls Model#redoAddressBook(), which shifts the currentStatePointer once to the right, pointing to the previously undone state, and restores the address book to that state.
Note: If the currentStatePointer is at index addressBookStateList.size() - 1, pointing to the latest address book state, then there are no undone AddressBook states to restore. The redo command uses Model#canRedoAddressBook() to check if this is the case. If so, it will return an error to the user rather than attempting to perform the redo.
Step 5. The user then decides to execute the command list. Commands that do not modify the address book, such as list, will usually not call Model#commitAddressBook(), Model#undoAddressBook() or Model#redoAddressBook(). Thus, the addressBookStateList remains unchanged.
Step 6. The user executes clear, which calls Model#commitAddressBook(). Since the currentStatePointer is not pointing at the end of the addressBookStateList, all address book states after the currentStatePointer will be purged. Reason: It no longer makes sense to redo the add n/David … command. This is the behavior that most modern desktop applications follow.
The following activity diagram summarizes what happens when a user executes a new command:
Aspect: How undo & redo executes:
Alternative 1 (current choice): Saves the entire address book.
Alternative 2: Individual command knows how to undo/redo by itself.
delete, just save the person being deleted).{more aspects and alternatives to be added}
{Explain here how the data archiving feature will be implemented}
Target user profile:
Value proposition: quickly access patient contact details, practitioner schedules and scheduled appointments for patients faster than a typical mouse/GUI driven app via high-speed, keyboard-driven workflows, reducing time spent searching, scrolling, or clicking during live interactions.
Priorities: High (must have) - * * *, Medium (nice to have) - * *, Low (unlikely to have) - *
| Priority | As a … | I want to … | So that I can… |
|---|---|---|---|
* * * | new receptionist | see sample patient and practitioner data | understand what kind of information the system holds |
* * * | receptionist starting real usage | remove any existing data | begin with a clean and accurate dataset |
* * * | first-time user | understand what each field represents | avoid misusing or misunderstanding stored information |
* * * | receptionist | add a new patient's contact details | quickly reference them in future interactions |
* * * | receptionist | add a new doctor's contact details | track which doctors are available for appointments |
* * * | receptionist | delete a patient who no longer visits the clinic | keep search results uncluttered |
* * * | receptionist | delete a doctor from the system | remove practitioners who are no longer with the clinic |
* * * | receptionist | view a practitioner's schedule for a specific day | answer availability questions quickly |
* * * | receptionist | book an appointment slot for a patient with a doctor | confirm appointments during calls |
* * * | receptionist | cancel an existing appointment | free up slots when patients reschedule or cancel |
* * | receptionist | search for a patient using partial names | find them even if I don't remember exact details |
* * | receptionist | search for a patient using a phone number | identify callers immediately |
* * | receptionist | view a patient's contact details in one place | avoid asking the patient for information repeatedly |
* * | receptionist | update a patient's contact information | keep records accurate |
* * | receptionist | see which practitioners are currently on duty | avoid giving incorrect availability information to patients |
* * | receptionist | quickly switch between different practitioners' schedules | compare availability during a call |
* * | receptionist who types fast | perform common actions using the keyboard | avoid slowing down to use the mouse |
* * | receptionist | correct mistakes quickly | ensure small typing errors don't disrupt my workflow |
* * | long-time receptionist | clean up outdated entries | keep the system efficient over time |
* | receptionist | check upcoming availability without leaving my current task | stay focused during calls |
* | receptionist | return to my previous view quickly | avoid losing context during busy periods |
* | receptionist returning after a break | quickly regain an overview of practitioners and patients | resume work smoothly |
* | receptionist | rely on consistent data organisation | avoid relearning the system after time away |
(For all use cases below, the System is the ClinicBook and the Actor is the receptionist, unless specified otherwise)
Use case: Add a doctor
MSS
Receptionist enters the add doctor command with name, phone, and email.
System validates all fields.
System adds the doctor and confirms with doctor details.
Use case ends.
Extensions
2a. The name contains invalid characters or is out of the allowed length range.
2a1. System shows: Invalid doctor name. Must contain only alphabets and spaces.
Use case resumes at step 1.
2b. The phone number is not exactly 8 digits.
2b1. System shows: Invalid phone number. Must be exactly 8 digits.
Use case resumes at step 1.
2c. The email is not in a valid format.
2c1. System shows: Invalid email format.
Use case resumes at step 1.
2d. A doctor with the same name (case-insensitive) already exists.
2d1. System shows: This doctor already exists.
Use case ends.
Use case: Add a patient
MSS
Receptionist enters the add patient command with name, phone, and email.
System validates all fields.
System adds the patient and confirms with patient details.
Use case ends.
Extensions
2a. The name contains invalid characters or is out of the allowed length range.
2a1. System shows: Invalid patient name. Must contain only alphabets and spaces.
Use case resumes at step 1.
2b. The phone number is not exactly 8 digits.
2b1. System shows: Invalid phone number. Must be exactly 8 digits.
Use case resumes at step 1.
2c. The email is not in a valid format.
2c1. System shows: Invalid email format.
Use case resumes at step 1.
2d. A patient with the same name (case-insensitive) and same phone number already exists.
2d1. System shows: This patient already exists.
Use case ends.
Use case: View a doctor's schedule
MSS
Receptionist enters the view schedule command with a doctor name and optionally a date.
System validates the doctor name (and, if exists, the date).
System displays all half-hourly slots for that doctor for next 7 days or on a specific date, each marked as Available or Booked.
Use case ends.
Extensions
2a. The doctor name does not match any existing doctor.
2a1. System shows: Doctor not found.
Use case ends.
2b. The date is in an invalid format.
2b1. System shows: Invalid date format. Use YYYY-MM-DD.
Use case resumes at step 1.
2c. The date is in the past.
2c1. System shows: Cannot view schedule for past dates.
Use case resumes at step 1.
Use case: Add an appointment
MSS
Receptionist views the doctor's schedule (see Use case: View a doctor's schedule).
Receptionist enters the add appointment command with patient name, doctor name, date, and time.
System validates all fields and checks slot availability.
System books the appointment and confirms with appointment details.
Use case ends.
Extensions
3a. The patient name does not match any existing patient.
3a1. System shows: Patient not found. Please add the patient first.
Use case ends.
3b. The doctor name does not match any existing doctor.
3b1. System shows: Doctor not found. Please check again.
Use case ends.
3c. The date is invalid or in the past.
3c1. System shows: Invalid date format. Use YYYY-MM-DD. or Cannot book appointments for past dates.
Use case resumes at step 2.
3d. The time is not one of the valid hourly slots (09:00–16:00).
3d1. System shows: Invalid time. Must be one of the clinic's available hourly slots (09:00–16:00).
Use case resumes at step 2.
3e. The selected slot is already booked with that doctor.
3e1. System shows that the slot is unavailable.
Use case resumes at step 1.
3f. The patient already has an appointment at the same date and time.
3f1. System shows that the patient has a conflicting appointment.
Use case resumes at step 2.
Use case: Delete a doctor, patient, or appointment
MSS
Receptionist views the relevant list (doctors, patients, or appointments).
System displays the list with indices.
Receptionist enters the delete command with the target index.
System deletes the entry and confirms with the deleted record's details.
Use case ends.
Extensions
2a. The list is empty.
Use case ends.
3a. A name is entered instead of an index.
3a1. System shows: Invalid index. Please enter a valid index number.
Use case resumes at step 2.
3b. The index does not refer to any entry in the currently displayed list.
3b1. System shows: Invalid index. Please enter a valid index number.
Use case resumes at step 2.
4a. The deleted entry is a doctor.
4a1. System also deletes all appointments associated with that doctor.
Use case ends.
4b. The deleted entry is a patient.
4b1. System also deletes all appointments associated with that patient.
Use case ends.
17 or above installed.Given below are instructions to test the app manually.
Note: These instructions only provide a starting point for testers to work on; testers are expected to do more exploratory testing.
Initial launch
Download the jar file and copy into an empty folder
Double-click the jar file Expected: Shows the GUI with a set of sample contacts. The window size may not be optimum.
Saving window preferences
Resize the window to an optimum size. Move the window to a different location. Close the window.
Re-launch the app by double-clicking the jar file.
Expected: The most recent window size and location is retained.
{ more test cases … }
Deleting a person while all persons are being shown
Prerequisites: List all persons using the list command. Multiple persons in the list.
Test case: delete 1
Expected: First contact is deleted from the list. Details of the deleted contact shown in the status message. Timestamp in the status bar is updated.
Test case: delete 0
Expected: No person is deleted. Error details shown in the status message. Status bar remains the same.
Other incorrect delete commands to try: delete, delete x, ... (where x is larger than the list size)
Expected: Similar to previous.
{ more test cases … }
Dealing with missing/corrupted data files
{ more test cases … }